其實是行事曆的第十五週了。
今天主要的活動是跟同學確認數據的整理是沒有問題的
如果上週是選擇仍然以水質探究為題的同學,就要確認學生
- 知道去哪裡撈資料
- 撈資料的測站的確是反映了操縱變因。
例如避免想做不同流域,但是挑的測站卻一個在A河流的上游,另一個在B河流的下游 - 不是只用一個測站代表一個流域
- 測站有的數據是足夠做統計檢定
如果上週選擇要自訂探究主題的同學,就要確認學生
- 選擇有效的操縱變因
- 選擇可測量的應變變因
- 能說出想選用的科學理論
- 知道要控制哪些控制變因
但是上次發現還得要多給一些用T檢定的p值的例子,所以課程的一開始,給五個例子再次讓學生確認他們自己的理解。
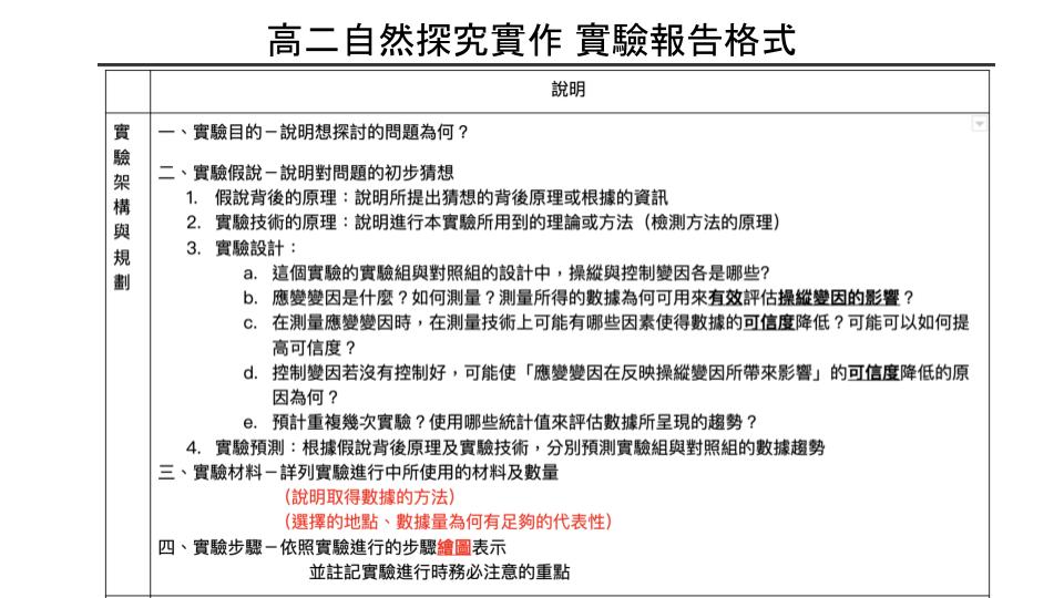
以最後要完成的報告說明今天的主要任務是收集數據與分析
這個例子主要說明平均值看起來有差,但是統計檢定的結果很可能是沒有顯著差異
這個例子主要與上面的例子對比同樣的差距,很可能統計檢定的結果是沒有差別的。當然也要看判定的標準。
這個例子主要用來與前面的例子對比,因為數值的差異很小(0.04~0.23),如果我們直接看數值,很可能被誤導,以為沒有很大的差別,但是統計檢定的結果是會判定成有顯著差異的。
用含糖飲料來說明即使數據看起來最大,也很可能未達顯著差異,不是飲料店不同造成的,也不是飲料不同導致的,很可能是因為員工製作飲料時造成的。
所以應該要用統計檢定後的p值來看看是不是隨機因素。
當然最後回到我們一開始的例子,來說明p值可以用來發現在吃早餐與不吃早餐的兩組人中,大部分數值的差異都是真的有不同。
但是像是飲食中的蛋白質含量這個項目,雖然數值看起來有差,但非常有可能是隨機造成的,因此要當成是沒有明顯不同。
最後,最重要的事情是:「統計告訴我們只能有明顯差異,但無法告訴我們誰是原因、誰是結果!」
看到判定為有顯著差異後,要進一步探究因果關係時,至少要先做兩件事情:
- 尋找是否有理論支持
- 排除其他可能原因
後面就是要放同學進小組討論所以要再次確認同學知道今天是要找到可統計的數據
因此說明兩位老師分配的組別,會跟同學確認:
- 收集的數據是否正確(正確反映操縱變因、能連結想探究的方向如健康)
- 收集的數據是否足夠(有代表性、足以進行統計)
- 統計的過程是否正確-->此項設計給進度較快的同學
- 對p值的解讀是否正確-->此項設計給進度較快的同學
- 對撰寫報告方向的理解是否充分-->此項設計給進度超級快的同學
我自己覺得真正有趣的事情是在跟同學還有課後跟老師們的討論
跟學生的個別討論:如何規劃樣本、如何區分想探討的是「什麼」與「為什麼」、判斷控制變因
課後與協作及觀課老師的討論:如何帶學生調整操縱變因、應變變因與尋找理論
(還沒有取得學生與老師們的同意前,影片設定為私人瀏覽,請送出要求喔)















沒有留言:
張貼留言